Dịch vụ kế toán
Dịch vụ kế toán thuế trọn gói
Dịch vụ lập báo cáo tài chính
Blog chia sẻ
Diễn dàn kế toán
Góc nhìn nghề nghiệp
Góc nhìn cuộc sống
Về chúng tôi
Ý nghĩa tên TOKADO
Giới thiệu nhân sự
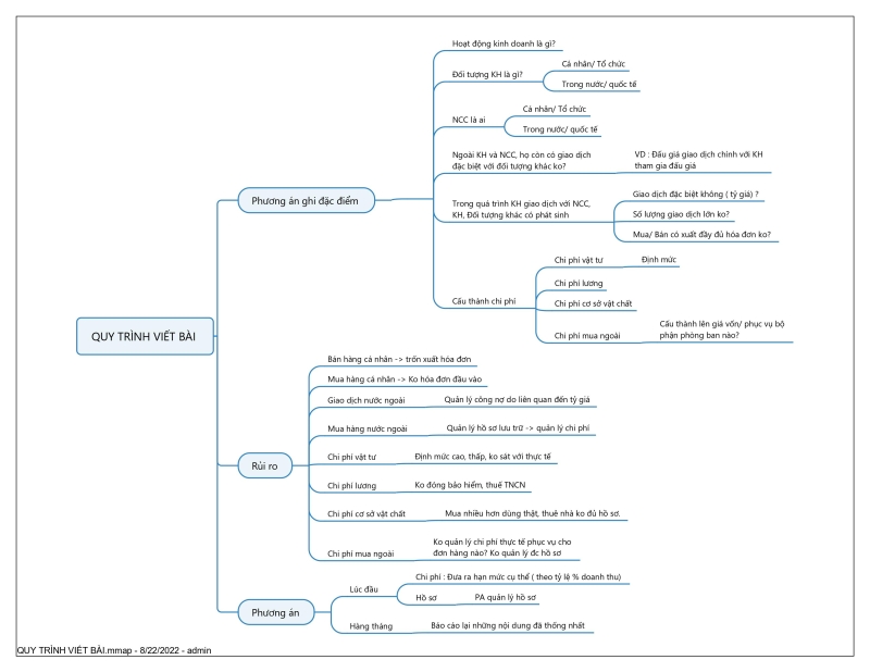
GÓC SALE: QUY TRÌNH VIẾT BÀI
Ngày đăng: 22/08/2022 - Tác giả: Phạm Thị Ly
Hỏi đáp liên quan
Chi tiết